Эпизоды • 18+ • Смешанный мастеринг • Расширенная вселенная + Новый Канон • VIII.17 AFE • VIII.35 ABY
Новости
04.02.2026

Хартер, мы поздравляем тебя с ДР! :))

Разыскивается
Нестор Рен

Ищем самого спокойного и терпимого рыцаря Рен в этом безумном мире

Аарон Ларс

Ищем медицинское светило, строгого медика, способного собрать мясной конструктор под названием “человек” и снова отправить его на работу.

Эрик Ран

Ищем самого отбитого мудака по мнению отбитых мудаков для Джин Эрсо.

Винсса Фел

Ищем подрастающее имперское солнышко, которое светит, но не всем.

Дэвитс Дравен

Ищем генерала Дэвитса Дравена, командира самой задорной разведки в этой Галактике.

Арамил Рен

Ищем талантливого ученика и личную головную боль Магистра Рен.

Гарик Лоран

Ищем генерала разведки, командира самой отбитой эскадрильи эвер, гениального актера, зловредного пирата и заботливого мужа в одной упаковке.

По Дэмерон

Ищем По Дэмерона, чтобы прыгнуть в крестокрыл и что-нибудь взорвать.

Эфин Саррети

Ищем лучшего моффа Империи, по совместительству самую жизнерадостную сладкую булочку в галактике.

Иренез

Ищем левую руку мастера Иблиса, самый серьёзный аргумент для агрессивных переговоров.

Маарек Стил

Ищем имперского аса и бывшую Руку Императора, которая дотянулась до настоящего.

Джаггед Фел

Ищем сына маминой подруги, вгоняет в комплекс неполноценности без регистрации и смс.

Ора Джулиан

Ищем майора КорБеза, главного по агрессивным переговорам с пиратами, контрабандистами и прочими антигосударственными элементами.

Карта
Цитата
Darth Vader

...он сделает так, как правильно. Не с точки зрения Совета, учителя, Силы и чего угодно еще в этой галактике. Просто — правильно. Без всяких точек зрения.

Soontir Fel

...ну что там может напугать, если на другой чаше весов был человек, ценность которого не могла выражаться ничем, кроме беззаветной любви?

Nexu ARF-352813

— Ну чего... — смутился клон. — Я не думал, что так шарахнет...
Выудив из кармана листок флимси, на котором он производил расчёты, Нексу несколько секунд таращился в цифры, а потом радостно продемонстрировал напарнику:
— Вот! Запятую не там поставил.

Kylo Ren

Он тот, кто предал своих родных, кто переметнулся на вражескую сторону. И он теперь тот, кто убил своего собственного отца. Рука не дрогнула в тот момент. Кайло уверял себя, что все делает правильно. Слишком больно стало многим позже.

Anouk Ren

Дела, оставленные Кайло, походили на лабиринт, где за каждым поворотом, за каждой дверью скрывались новые трудности, о существовании которых в былые годы рыцарства Анук даже и не догадывалась.

Armitage Hux

Ловушка должна была закрыться, крючок – разворотить чужие дёсны, намертво привязывая к Доминиону. Их невозможно обмануть и обыграть. Невозможно предать до конца.

Harter Kalonia

Ей бы хотелось не помнить. Вообще не помнить никого из них. Не запоминать. Не вспоминать. Испытывать профессиональное равнодушие.
Но она не закончила Академию, она не умеет испытывать профессиональное равнодушие, у нее даже зачёта не было по такому предмету, не то что экзамена.

Wedge Antilles

— Ты ошибаешься в одном, Уэс. Ты не помешал ему, но ты так и не сдался. Даже когда казалось, что это бесполезно, ты показывал ему, что тебя нельзя сломать просто так. Иногда… Иногда драться до последнего – это все, что мы можем, и в этом единственная наша задача.

Tycho Celchu

Там, где их держали, было тесно, но хуже того – там было темно. Не теснее, чем в стандартной каюте, а за свою жизнь в каких только каютах он не ютился. Но это другое. Помещение, из которого ты можешь выйти, и помещение, из которого ты выйти не можешь, по-разному тесные. И особенно – по-разному тёмные.

Karè Kun

— Меня только расстраивает, на какое время выпал этот звёздный час. Когда столько разумных ушло из флота, не будет ли это предательством, если я вот так возьму и брошу своих?
Не бросит вообще-то, они с Разбойной формально даже в одном подчинении – у генерала Органы. Но внутри сейчас это ощущается как «бросит», и Каре хочется услышать какие-то слова, опровергающие это ощущение. Лучше бы от своих, но для начала хотя бы от полковника.

Amara Everett

Да и, в конце концов, истинные намерения одного пирата в отношении другого пирата — не то, что имеет смысл уточнять. Сегодня они готовы пристрелить друг друга, завтра — удачно договорятся и сядут вместе пить.

Gabriel Gaara

Я хотел познакомиться с самим собой. Узнать, что я-то о себе думаю. Невозможно понять, кто ты, когда смотришь на себя чужими глазами. Сначала нужно вытряхнуть этот мусор из головы. А когда сам с собой познакомишься, тогда и сможешь решить, какое место в этом мире твое. Только его еще придется занять.

Vianne Korrino

Сколько раз она слышала эту дешёвую риторику, сводящуюся на самом деле к одному и тому же — «мы убиваем во имя добра, а все остальные — во имя зла». Мы убиваем, потому что у нас нет другого выхода, не мы такие — жизнь такая, а вот все остальные — беспринципные сволочи, которым убить разумного — что два пальца обсморкать, чистое удовольствие.

Tavet Kalonia

В готовый, но ещё не написанный рапорт о вражеской активности в секторе тянет добавить замечание «поведение имперцев говорило о том, что их оставили без увольнительной на выходные. Это также может являться признаком...».

Jyn Erso

Джин не смотрит ему в спину, она смотрит на место, где он стоял еще минуту назад, — так, словно она просто не успевает смотреть ему вслед.

Leia Organa

Лея уже видела, на что он способен, и понимала, настоящей Силы она еще не видела. Эта мысль… зачаровывала. Влекла. Как влечет бездонная пропасть или хищное животное, замершее на расстоянии вытянутой руки, выжидающее, готовое к нападению.

Corran Horn

Как удивительно слова могут в одно мгновение сделать всё очень маленьким и незначительным, заключив целый океан в одну маленькую солёную капельку, или, наоборот, превратить какую-то сущую крошку по меньшей мере — в булыжник...

Garm Bel Iblis

Правда, если достигнуть некоторой степени паранойи, смешав в коктейль с каким-то хитрым маразмом, можно начать подозревать в каждом нищем на улице хорошо замаскированного генерала разведки.

Natasi Daala

Эта светлая зелень глаз может показаться кому-то даже игривой, манко искрящейся, но на самом деле — это как засунуть голову в дуло турболазера.

Gavin Darklighter

Правда, получилось так, что прежде чем пройтись улицами неведомых городов и поселений или сесть на набережную у моря с непроизносимым названием под небом какого-то необыкновенного цвета, нужно было много, много раз ловить цели в рамку прицела.

Wes Janson

— Знаешь же теорию о том, что после прохождения определенной точки существования система может только деградировать? — спрашивает Уэс как будто бы совершенно без контекста. — Иногда мне кажется, что мы просто живём слишком долго, дольше, чем должны были, и вот теперь прошли точку, когда дальше все может только сыпаться.

Shara Bey

Кореллианская лётчица в имперской армии Шара Бэй была слишком слабая и умерла.
Имперка Шара Бэй такой глупости решила себе не позволять.

Derek Klivian

— Но вы ведь сказали, что считаете жизнь разумных ценностью. Даже рискуете собой и своей карьерой, чтобы спасти меня, хотя видите меня впервые в жизни. А сами помогаете убивать.

Luke Skywalker

Осталась в нем с юности некая капелька того, прежнего Скайуокера, который, как любой мальчишка, получал удовольствие от чужого восхищения собственными выходками.

Ran Batta

– Многие верят в свободу только до тех пор, пока не станет жарко. А когда пахнет настоящим выбором, драться за нее или подчиниться… большинство выбирает не драться.

Cade Gaara

— Ну… неправильно и глупо, когда отец есть, и он тебя не знает, а ты его не знаешь. Это как… — он помолчал, стараясь перевести на человеческий язык свои ощущения. – Ну вот видишь перед собой некую структуру и понимаешь, что в одном месте узел собран неправильно, и работать не будет. Или ошибка в формуле. Вот я и исправил.

Airen Cracken

Кракен искренне верил в то, что все они — винтики одного механизма и не существует «слишком малого» вклада в общее дело, всё машина Восстания функционирует благодаря этим вот мелочам.

Sena Leikvold Midanyl

— Непременно напишу, — серьёзно отвечает она и говорит чистейшую правду, потому что у неё минимум сто восемьдесят изящных формулировок для каждого генеральского рявка от «не любите мне мозги» до «двести хаттов тебе в...» (пункт назначения варьируется в зависимости от степени генеральского раздражения).

Kes Dameron

Минутой раньше, минутой позже — не так важно, когда они умрут, если умрут. Гораздо важнее попытаться сделать хоть что-то — просто ждать смерти Кесу… не нравится.

Rhett Shale

— Что-то с Центром? – вдруг догадывается он. Почему еще штурм-коммандос могут прятаться на Корусанте по каким-то норам?.. – Планета захвачена? КЕМ?!

Alinn Varth

— Я верю в свободу.
И тут совершенно не врёт. Свобода действительно была её верой и культом. Правда, вместе с твёрдым убеждением, что твоя свобода заканчивается там, где начинается свобода другого.
— И в то, что легко она не даётся. Остальное...Остальное, мне кажется, нюансы.

Henrietya Antilles

Проблема в том, что когда мистрисс Антиллес не думает, она начинает говорить, а это как всегда её слабое звено.

Star Wars Medley

Информация о пользователе

Привет, Гость! Войдите или зарегистрируйтесь.


Вы здесь » Star Wars Medley » Trash Compactor » Памятное » May the fourth be with you! 2020


May the fourth be with you! 2020

Сообщений 31 страница 43 из 43

1

https://i.postimg.cc/hPbt1hJw/may4th.gif

В этом году Звёздным Войнам 49 лет. Сложно представить, что Джордж Лукас знал, во что выльется его небольшой, но крайне амбициозный проект, какое количество фанатов будет ежегодно отмечать 4 мая. Пожалуй, самое лучшее, что делают фандомы — это объединяют совершенно разных людей, которые иначе вряд ли бы пересеклись. Причудливым образом это роднит их с ролевыми играми, и на пересечении этих двух сфер рождаются поистине прекрасные вещи.
Например, все вы и ваши истории на Star Wars Medley.
По традиции, мы приглашаем всех отметить этот день с помощью игры в фанты!

Правила следующие

— Вы выбрасываете на генераторе случайных чисел сорок девять чисел от 1 до 49 (поставьте галочку «без повторов»);

дубль ссылки на генератор на случай, если она отвалится в самом сообщении
Код:
https://www.calc.ru/generator-sluchaynykh-chisel.html

— Всю линейку чисел вы присылаете в ЛС на аккаунт Imperial Security Bureau;
— Получаете в ответ первое задание;
— Если выполняете его (выполнение или невыполнение ИСБ засчитывает самостоятельно) — получаете следующее задание;
— Если ИСБ, по вашему мнению, проворонило ваше выполненное задание, можете кинуться поргом в лс ИСБ! Один день в году можно.

Забава продлится неделю, с 4 по 10 мая включительно.
Для выполнения заданий можно использовать эту тему, тему мыслефлуда, лс игроков — в зависимости от специфики задания. Чем больше разных людей вы втянете в выполнение своих заданий, тем лучше.
И пусть никто не уйдет обиженным! ;)

Доска почёта:

Т’Кежик — 11
Теммин — 10
Кассиан — 9
Джин — 5
Тавет — 4
Мири — 4
Кайло — 4
Каре — 3
Хан — 2
Шара — 2
Айрис — 1
Анук — выдано первое задание

0

31

Ну например.

Видео не целиком посвящено ЗВ, но история тут рассказана интересная.

Очень четко отражена линия Энакина Скайуолкера

Немного про Квай Гона

+2

32

33. Напиши пост от лица звездолёта.

«Pahn-ree» был старым, старым кораблем. Когда-то у него не было даже имени - лишь номерное обозначение, безликое, как и у сотни других исследовательских шаттлов, чье назначение являлось максимально простым и безыскусным. Им было суждено скоротать свой век, курсируя между материнскими судами и поверхностями различных планет, входя в атмосферу с грузом ли, или же с пассажирами, раз от раза бережно доставляя свое содержимое к конечной точке маршрута. Туда - и обратно, повторяя цикл вновь, вновь и вновь, пока не выйдет уготованный срок, пока не снимут со службы, стирая номер с потрепанной обшивки и окончательно лишая того единственного, что у них было.
Неба. Цели. Службы.
Сотням и сотням безымянных судов, слишком маленьких и незначительных, дабы о них помнили, была уготована судьба не ржаветь на свалке, о нет... Но быть разобранными на мелкие детали, а те детали - на еще более крошечные фракции, и так далее, пока не исчезнет даже само упоминание о существовании цельной когда-то машины. Таков путь Ти'Валка'аин, ибо любая вещь, любой индивид были призваны приносить пользу его обществу. Не было смысла оставлять гнить и без того бесценный металл, если можно было его переработать.
«Pahn-ree» не должен был стать исключением. Когда его медная, сверкающая обшивка потемнела и истрепалась, когда износились системы до того предела, за которым был невозможен ремонт, внимательный техник с умными, безмятежно-спокойными глазами внес эти изменения в реестр, и... И борт старого шаттла лишился короткой, лаконичной линии цифр, что была единственной тонкой нитью, что связывала его с прежним призванием.
Но он не возмущался и не роптал, покорно спускаясь в своем последнем полете сквозь космическую пустоту на поверхность планеты алых песков. Как мог он, верно служивший, предать своих господ в такой ответственный момент? Пустить искру по проводке, позволить треснуть истрепавшейся обшивке, запутать строчки древнего, перегруженного ошибками программного кода? Уйти в яркой вспышке атмосферного взрыва, - да, красиво, да, запомнится многим, но какой ценой?
Ценой жизней тех, кому столь беззаветно и безмолвно служил все эти долгие циклы?
А потому «Pahn-ree» молчит, заглушая движки, приземляясь мягко и осторожно - как сотни раз до этого. Он не ведает, что ждет его никак не цех переработки, а новая, уникальная от и до жизнь, полная странностей, которая начнется как раз с подпольной мастерской... И взгляда, живого и бойкого взгляда других совершенно глаз, принадлежащего незнакомому абсолютно технику, чьи ловкие руки по самые локти влезут в старую проводку, переберут бережно схемы одну за другой, вдохнут новую жизнь в старый, скрипящий от времени корпус.
Дабы вернуть ему небо, вернуть ему цель, даровать вновь возможность служить. Не многим, но одному лишь в'тош, чей взор печален, а мысли звенят пронзительной песней горечи и отречения, резонируя с пустотой космоса за бортом. Тот даст ему новое имя - и «Pahn-ree» вздрогнет, впервые за долгие лета своей механической жизни испытав что-то подозрительно похожее на... эмоцию. Живую, настоящую от и до, полную удивления, надежды, неверия!
В конце концов, даже сами в'тош не знают всего о своих кораблях, что десятки и десятки лет слушают разрозненное эхо сотен мысленных голосов пилотов, пассажиров, капитанов - всех тех, кто взирают смело на звезды, скользя сквозь бездонную черноту космоса. Иногда ведь бывает и так, что в ответ на подобное эхо рождается новый, пусть и слабый, отзвук - отголосок, с которым ворочаются тяжело мысли холодной искры искусственного интеллекта, что пребывает на самой грани осознания себя.
И когда старый, уже ни на что ни годный корабль входит в атмосферу незнакомой планеты, теряя контроль и окутываясь ореолом пламени, в котором сгорает обшивка, «Pahn-ree» вдруг просыпается. Открывает глаза впервые в своей жизни, ощущая себя, осознавая себя - и понимая неминуемость собственной гибели. Он скрежещет перекрытиями, сыплет, плюясь, искрами со сбоящих панелей - и отказывается сдаваться без боя, сражаясь отчаянно и яростно, как никогда не сражался прежде!
Не за себя. За своего пилота.
И побеждает, сгорая в прах.

+1

33

«На базе Ордена Рен запрещается...». Придумай 10 пунктов для этой инструкции и опубликуй ее в теме с фантами.

10 (не)очевидных правил Ордена Рен. В Ордене Рен запрещается...

1. Произносить имя Верховного Лидера вслух.  Надо привлекать меньше внимания Того, Кого Нельзя Называть.
2. Произносить вслух имя магистра тоже. Данное при рождении имя.
3. Ставить зеленые ночники. Поминать всуе Светлую сторону и родственников магистра.
4. Прикасаться к личным вещам магистра. Да, к мусорщице тоже, если она на базе.
5. Приносить алкоголь, спайс, твил'ечек на рабочее место.
6. Разводить поргов, кошек, ранкоров, вуки и прочих интересных домашних зверушек. Лошадей можно. Правильным рыцарям нужна лошадиная сила.
7. Крушить панели (это привилегия магистра)
8. Разговаривать с бедным Йориком со шлемом Дарта Вейдера (тоже привилегия магистра)
9. Мешать работе радиолокационного техника Мэтта, если он объявился на базе.
10. Покушаться на магистра, в особенности с целью отправки его к такой-то матери в плен к Сопротивлению на пару лет.

+3

34

[icon]https://sun9-41.userapi.com/c206624/v206624918/1151dd/QuPM4ZY4jc8.jpg[/icon]

7. Поменяйся с человеком, написавшим последний игровой пост на форуме, одной вещью (аватар, статус, подпись, etc) до конца недели.

Собственно, последним к моменту выполнения задания оказался губернатор Кореллии )))
Вот мы с ним. Любите нас ))
https://upforme.ru/uploads/0018/1a/00/207/240490.png
https://upforme.ru/uploads/0018/1a/00/207/333357.png

Отредактировано Miriam Xilva (07-05-2020 01:23:59)

+1

35

Придумай популярную в ДДГ музыкальную группу и расскажи про нее что-нибудь интересное.

Блюз шлюз - культовая группа, основанная в 10 ПБЯ одним бывшим членом Альянса и одним бывшим штурмовиком Империи. Вопреки названию, поют авторскую песню с нарочно непритязательным музыкальным оформлением. Почти полное безразличие к звучанию в угоду смысла стало визитной карточкой группы. Статистически члены группы в 3 раза чаще меняли отдельные части и элементы своего тела на искусственные, чем настраивали гитары.

В силу того, что для выступлений Блюз шлюзу нужны только они и две гитары, у них нет ограничений для гастролей (по слухам их можно встретить даже на тайных базах ПО, в секретных тюрьмах Осколка, а иногда они дают концерты на заброшенных базах Восстания - и все уже просто смирились с тем, что они будут петь где угодно). Потому чем дальше вы удаляетесь от центральных миров, тем чаще можно услышать их песни или даже увидеть, как они поют перед маленькой толпой почитателей. Среди их главных хитов - "Буква с большой буквы", "Утилизированный кошмар", "Олд иной планеты", "Свежий мир", "Вены нашей ярости", "Снежинка", "Зарытая скорбь". Отдельные строчки текстов часто используются как афоризмы и присказки, и многие, сами того не зная, в разговоре могут цитировать Блюз шлюз.

Отредактировано Cassian Andor (07-05-2020 10:31:50)

+3

36

План базы Ордена Рен

https://upforme.ru/uploads/0018/1a/00/217/200434.jpg

+3

37

Кубики выбрали Miriam Xilva, спасибо за картинку! Итак..

https://upforme.ru/uploads/0018/1a/00/207/149548.jpg

Ох, да..
Неловко вспоминать.
Дело было несколько лет назад на Галактической премьере голофильма "Звёздные воины-штурмовики: пробуждение силой". Голофильм-то всем известен, такие еще во времена Империи снимали похожие про бравых солдат Империи, чтобы легче потом рекрутировать молодых людей. Так вот, на этом торжественным открытии мне нужно было встретиться с моим информатором.

Но, естественно, не могло быть без накладок. Как сейчас помню: оборачиваюсь, и вижу направляется ко мне взвод штурмовиков. И думаю, ну все, конец, провал. Либо информатор продажный оказался, либо еще что-то случилось, что меня вычислили. Но знаете, если побежать, то сразу себя раскроешь, поэтому в нашем цеху хороший тон - играть роль до последнего.

Вот они приблизились, я улыбаюсь, здороваюсь, говорю:

- Ну, герои, про вас голофильм! Молодцы!

А они.. Знаете, я сначала ушам не поверил, но старший из них отдал мне честь и попросил автограф. Они меня, представляете, с актером перепутали!

Дело в том, что некоторые актеры, которые изображали в голофильме террористов, были действительно похожи на своих прототипов. Иногда сходство было просто поразительным.

Ну пришлось покивать и дать каждому автограф. Я понятия не имел, как зовут того актера, на которого я оказался похож, поэтому каждому написал, естественно, измененным почерком:

"Лучшему штурмовичку привет от террориста"

Крифф, они были счастливы как дети!

А потом кто-то из журналистов подбежал и начал голофото делать. Пришлось корчить рожи, чтобы хоть как-то не узнанным быть. Поэтому, если будете смотреть записи той премьеры и вас удивит, что актер той роли постоянно гримасничает, теперь вы знаете почему.

Отредактировано Temmin Wexley (07-05-2020 13:29:24)

+3

38

1. Устрой опрос о политических настроениях граждан галактики. Результаты прокомментируй и опубликуй в теме с фантами.

В следствие опроса были собраны и проанализированы следующие данные:

► Поддерживают Новую Республику - 36.8%
► За Имперский порядок - 121.6 % (данные уточняются, возможные методы анализа со стороны проимперских служб, предоставивших информацию, поставлены под сомнение. За Империю!)
► Воздержались от голосования - 15.3%
► Данные касательно симпатий и антипатий относительно Первого Ордена собрать не удалось. (датабанки несут характерные повреждения, свойственные последствиям удара световым мечом)
► Данные касательно симпатий и антипатий относительно Сопротивления собрать не удалось. (производившие опрос агенты отказались от своих должностных обязательств со словами "нафиг эту работу, уйду лучше в партизаны, там хотя бы кормят")

Отредактировано T’Kezhik (07-05-2020 21:04:48)

+3

39

[nick]T’Kezhik[/nick][icon]https://i.postimg.cc/rwRwkvMP/file.gif[/icon][status]пламя внутри[/status][sign]

прими боль от моих рук

[/sign][LZ]<br><center><a href="https://swmedley.rusff.me">IDENTIFICATION CARD</a><br><img src="https://forumstatic.ru/files/0018/1a/00/71921.png"><br><b>Т'Кежик</b>, бывший целитель разума, мыслепреступник, мастер ментальной пытки и беглец</center>[/LZ]

30. Придумай и примени маску профиля для дарк!версии персонажа. Маску выгуляй в теме фантов.

Немногие понимают истину, что даруют нам агония тела и духа, чистое и незамутненное страдание... В своей первозданной красоте они подобны очищающему огню - смывая все наносное, фальшивое, неестественное, обнажая сокрытую под этой шелухой истинную суть личности, как на ладони. Глупцы...
Но не печальтесь. Т'Кежик щедр, он поделится с вами этим знанием - вам нужно лишь коснуться его руки. Ну же, смелее!

Больно не будет.

Отредактировано T’Kezhik (07-05-2020 22:46:22)

+2

40

12. О звёзды, ты нашел брошенных матерью кристаллических лисят! Срочно пиши объявление, чтобы пристроить их в добрые руки.

У меня есть особое предложение! Отдаю (продаю) разводных кристаллических лисят, недорого! К рукам приучены, но дикий нрав животных с Крайта сохранен, потому ответственность за свое здоровье после данной покупки вы несете сами! Но оцените же уникальность такого питомца! Где еще вы найдете такого лисенка? Посмотрите на них, как же можно отказаться от таких замечательных зверьков, которые будут благополучно линять солью, а не шерстью, и напоминать вам вечерами сияющую люстру вместо шапки. Едят все, ломают тоже все, но соль можно пустить в дело, а сияние льдов дома отлично украсит интерьер. Главное преимущество перед обычными меховыми лисами - они не пахнут по-звериному, но при этом обладают неотразимыми заостренными мордашками..! Спешите, зверят всего три, они хотят обрести дом! Только в добрые и заботливые руки.

Отредактировано Han Solo (09-05-2020 16:02:05)

+2

41

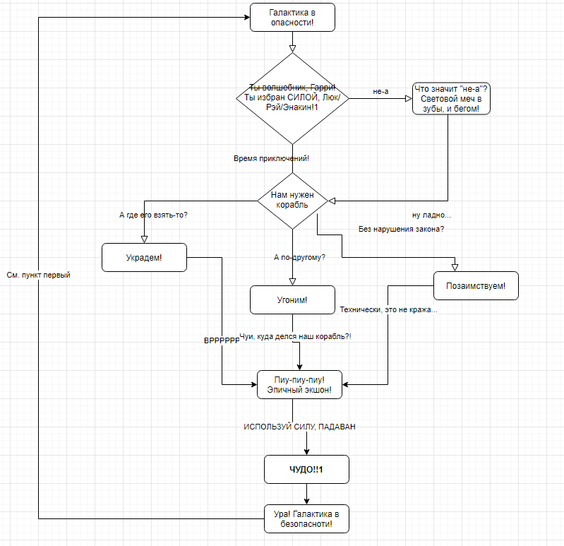
9. Нарисуй схему для настоящего ДДГшного приключения. Схемой поделись в теме с фантами.

https://upforme.ru/uploads/0018/1a/00/241/17914.png

+7

42

12. Ты — Джордж Лукас. Озвучь три совета разным персонажам о том, как им поступить в их непростых жизненных ситуациях, чтобы вышло хорошее кино. Персонажей выбирают дайсы.

Гхм....Дети мои...В смысле, раз не из первых шести фильмов, то не мои дети, а третья так и вовсе неканонична?*отмахиваясь*Это не важно.
Каре намылить своему дураку хвост как-нибудь, ибо я не умею в романтические диалоги. Хорошо повеселиться на "Нинке" научиться гадать — пусть в эскадрилье офигеют.
Мэй выйти замуж за По в этой сказке явно не хватает свадьбы и познакомить его отца со своей матерью роман декабря с декабрем никогда не выйдет из чартов.
Эмилин не переживать из-за потерянного глаза — одноглазые крутые никогда не выйдут из моды. И, конечно, не погибнуть в бою с пиратами, а стать мать-пиратшей* вернуться с «тыквой» самого главного на БИЦе «Нинки» с победой и отличным настроением глаз должен быть отомщен.   
И продолжайте зажигать дальше: зрители не ценят слитых концовок — придут ко мне с помидорами, а я еще предыдущие не доел вы крутые. 
* продюсеры не поймут Джордж Лукасович, вычеркиваем

[icon]https://d.radikal.ru/d05/2005/a6/cafe85041e5b.jpg[/icon][nick]George Lucas[/nick][LZ]<center><a href="https://swmedley.rusff.me">IDENTIFICATION CARD</a><br><img src="https://forumstatic.ru/files/0018/1a/00/71921.png"><br><b>Джордж Лукас</b>,создатель одной космической фэнтезийной вселенной; не заботится о её противоречиях; живой бог кинематографа</center>[/LZ][status]Что такое сценарий? [/status]

+4

43

Всем спасибо за участие! Игра окончена.

0


Вы здесь » Star Wars Medley » Trash Compactor » Памятное » May the fourth be with you! 2020